Aktywację użytkowników dokonuje tylko Admin
po informacji na Discordzie
Uwaga !!! Google / Gmail blokuje korespondencję z forum

Archiwum forum PolishSeamen - tylko do odczytu

Zapraszamy na serwer głosowy

DISCORD

Open General: Pod znakiem Orła: Mokra

Opisy naszych rozgrywek.

Moderator: PL_CMDR Blue R

Awatar użytkownika
PL_CMDR Blue R
Posty: 6705
Rejestracja: 24 gru 2019, 20:16
Lokalizacja: Dąbrowa Górnicza

Open General: Pod znakiem Orła: Mokra

#1

Post autor: PL_CMDR Blue R » 12 lis 2022, 12:21

Prolog:
Przez cały 1939 3 Rzesza wywierała nacisk na Europę, aby uzyskać Gdańsk, a w dalszych krokach także cały Śląsk i Wielkopolskę. Rząd Polski stał nieugięty na swoim stanowisku, co zmusiło 3 Rzeszę do podpisania paktu z ZSRR i przygotowania się na długą wojnę. Jej pierwszym etapem miało być uderzenie na Polskę. Na jednym z głównych kierunków dwie dywizje pancerne z XVI Korpusu Armijnego miały rozbić polski front na pograniczu Armii Kraków i Łódź. Na ich drodze stanęła Wołyńska Brygada Kawalerii, która zajęła miejsce w pobliżu wsi Mokra.

Obrazek

Mokra 1.png
1 września w godzinach porannych siły Niemieckie uderzyły na polską granicę. Siły graniczne w Krzepicach i Pankach zostały zmiażdżone żelaznym taranem, jednak straty wśród niemieckiej piechoty były dość duże. Na drodze do Działoszyna wykryto liczne kolumny zmotoryzowane prące w kierunku Warty i w tym miejscu, pod osłoną pociągu pancernego "Piłsudczyk", siły 30 dywizji piechoty wsparte tankietkami ruszyły do kontrataku, zadając duże straty forpoczcie sił niemieckich.

Mokra 2.png
Niestety główny atak rozbił Polskie siły, które musiały wycofać się za Wartę. Niemieckie wojska, wsparte dużą liczbą czołgów przecięły linię kolejową w okolicy Popowa. Na południu równie silne siły pancerne, wsparte przez bombowce nurkujące Stuka zajęły bez większego oporu Kłobuck, odcinając pociąg pancerny "Śmiały" w okolicach wsi Mokra. Tu jednak napotkały znaczący opór polskich kawalerzystów, wspartych przez wspomniany pociąg pancerny. Dowództwo polskie rozkazało wysadzić most kolejowy na Lis-Warcie i na lesie oraz rzeczkach oprzeć swoją obronę. Wsparci potężnymi siłami artylerii i lotnictwa wrogowie parli jednak naprzód, starając się otoczyć siły Polskie. Ich ataki załamywały się jednak pod zmasowanym ogniem polskiej artylerii i pociągu pancernego. Szczęśliwie zgromadzone zapasy pozwalały na uzupełnienie amunicji w pociągu, który okazał się kluczem obrony.

Mokra 3.png
2 września o poranku Niemcy ponowili ataki na południową flankę "twierdzy". Ich czołgi przebiły się aż do sztabu brygady, a sztukasy, choć celnie ostrzeliwane przez działka 40mm, uszkodziły pociąg pancerny i pozwoliły nacierającej przy wsparciu artylerii piechocie niemieckiej na zbliżenie się do pociągu. Wtedy nastąpił pewien zwrot w bitwie. Na niebie pojawiły się Karasie, atakujące nacierające oddziały Niemieckie. Samoloty z biało-czerwonymi szachownicami rozproszyły czołgi niemieckie i pozwoliły na ich eliminację oraz odtworzenie obrony.

Mokra 4.png
Deszcz, który nadszedł popołudniem był zbawieniem dla chwiejącej się obrony Polskiej. Niemieckie samoloty zniknęły z nieba, a i natarcie straciło na impecie (deszcz w grze uniemożliwia użycie lotnictwa i osłabia atakujące jednostki, dop. Finka). Nacisk Niemiecki od zachodu i Lis-Warty pomimo utraty impetu był tak silny, że zmusił WBK do wycofania swoich sił z lasów w okolicach Mokrej na nasyp kolejowy, gdzie formowano ostatnią linię obrony. Działka przeciwlotnicze strzelały ogniem na wprost do pojawiających się czołgów. Przy wsparciu Sztukasów obrona polska mogłaby ulec rozerwaniu. Szczęśliwie pogoda pozwala na odwrót. W tym samym czasie 30DP po przegrupowaniu ruszyła do kontrataku, celem odzyskania połączenia w WBK. Ich atak natrafia jednak na silne zagony pancerne i zamienia się w masakrę polskich żołnierzy, którzy przed wieczorem muszą wrócić na pozycje wyjściowe.


Mokra 5.png
W godzinach wieczornych po raz ostatni nad Mokrą pojawiają się Karasie, wykorzystując chwilową poprawę pogody. Niemieckie wojska po przedarciu się na południe od Miedźna za linię kolejową, zagroziły nowej pozycji obronnej, zmuszając WBK do wycofania się w kierunku Piotrkowa. Ostatnim etapem bitwy jest nocne wysadzenie pociągu "Śmiały", który przez 2 dni był koszmarem wojsk nieprzyjaciela.


Epilog:
WBK w zorganizowany sposób wycofała się w kierunku Bełchatowa, aby w oparciu o Borową Górę zatrzymać dalsze natarcie przeciwnika. 2-dniowa obrona Mokrej pozwoliła Wojsku Polskiemu na przygotowanie drugiej linii obronnej na której już 4 września WBW musiała znów stanąć do walki ze "starymi znajomymi" spod Mokrej...
Czasami brak taktyki, to jedyna możliwa taktyka....
PL_CMDR Blue R (Finek)

Awatar użytkownika
PL_Qbik
Posty: 1353
Rejestracja: 30 gru 2019, 14:19
Lokalizacja: Wrocław

Re: Open General: Pod znakiem Orła: Mokra

#2

Post autor: PL_Qbik » 13 lis 2022, 13:03

Fajny reportaż, choć koniec końców trochę smutny.
A da się w tej grze obronić Polskę i wygrać z Niemcami we wrześniu?
:bokser: :zastrzele:

No i Finek:
PL_CMDR Blue R pisze:
12 lis 2022, 12:21
Przez cały 1939 34 Rzesza wywierała nacisk na Europę,
Bój się Boga! "34 Rzesza" ?!

:eek :lol
Kilo wody pod stopą!
Obrazek

Awatar użytkownika
PL_CMDR Blue R
Posty: 6705
Rejestracja: 24 gru 2019, 20:16
Lokalizacja: Dąbrowa Górnicza

Re: Open General: Pod znakiem Orła: Mokra

#3

Post autor: PL_CMDR Blue R » 13 lis 2022, 13:12

A da się w tej grze obronić Polskę i wygrać z Niemcami we wrześniu?
Nie wiem. Nie znam drzewka kampanii, jak w Panzer General, choć to podobna mechanika
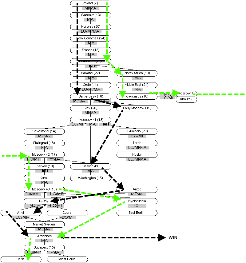
Panzer General.png
Drzewo w PG1, pokazujące kampanię Niemiecką i moje ścieżki, gdy raz 34* Rzesza ostała się w granicach obecnych Niemiec, a raz 45* Rzesza pokonała ZSRR i po inwazji na Anglię, wycofaniu po inwazji USA i ciężkich bitwach o Francję, wynegocjowała pokój

Tu trzeba pytać autora kampanii, co przedstawił... Na razie sprawdziłem, że jakbym miał wyższy stopień wygranej (1 stopień wyżej, to utrzymanie linii kolejowej w jedną stronę, 2 stopień wyżej, to całkowicie), dostałbym więcej punktów na "rekwizycje"... Czyli growej waluty na zakup jednostek... Więc mógłbym np. podczas następnej bitwy mieć wsparcie dywizjonu Łosi i Jedenastek zapewnione (i nie tylko następnej, jakby przetrwali).

Gra opiera się na 2 rodzajach wojsk po twoimi rozkazami.
"Core" - Trzon - Te mają CZARNE cyfry na tabliczkach. To są TWOJE jednostki, które przechodzą z misji na misję
"Auxiliary" - Pomocnicze - Te mają BIAŁE cyfry na tabliczkach (np. pociąg pancerny). To też twoje jednostki, ale nie Twoje-Twoje. Po bitwie nie przechodzą do następnej bitwy.
I za te punkty, kupuje się jednostki, uzupełnienia podczas bitwy, itd. A dostaje się je głównie za zajmowanie terenów z flagami.

Nie sprawdzałem całej kampanii, aby nie psuć sobie zabawy, ale jak chcesz mogę ci na podstawie Panzer General 1 pokazać, jak tam wyglądała kampania (albo jak wolisz aliantów, to mam dobrze rozgryzione w Allied General, kampanię w Afryce)
Allied general.png
Allied general.png (2.75 KiB) Przejrzano 4932 razy

*Musiałem. Megalomania ma swoje prawa :) Ale poprawiłem w 1 poście
Czasami brak taktyki, to jedyna możliwa taktyka....
PL_CMDR Blue R (Finek)

Awatar użytkownika
PL_Qbik
Posty: 1353
Rejestracja: 30 gru 2019, 14:19
Lokalizacja: Wrocław

Re: Open General: Pod znakiem Orła: Mokra

#4

Post autor: PL_Qbik » 13 lis 2022, 13:45

:lol
Kilo wody pod stopą!
Obrazek

ODPOWIEDZ